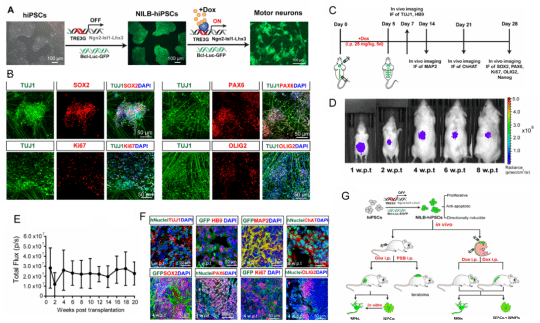
Õë¶ÔÉñ¾Ï¸°ûÒÆÖ²³É»îÂʵÍÒÔ¼°ÅßÌ¥¸Éϸ°û·Ö»¯ÎªÉñ¾Ï¸°ûЧÂʵ͵ÄÎÊÌ⣬£¬£¬ÀµÁ¼Ñ§¡¢¡¢×ÞÇì½£ÍŶӽ¨ÉèÁËϸ°ûÔÚÌåÄÚÍâ¾ßÓиßЧ¶¨Ïò·Ö»¯ÎªÔ˶¯Éñ¾ÔªµÄÄÜÁ¦£¬£¬£¬ÔÚ¼¹ËèÄڿɺã¾Ã´æ»î²¢ÐÎÀÖ³ÉÄÜÐÔÔ˶¯Éñ¾Ôª£¨Í¼1£©£¬£¬£¬Ìá¸ßÁ˸Éϸ°ûÖÎÁÆ¿ÉÐÐÐÔ¡£¡£Ïà¹ØÑо¿Ð§¹û½ÒÏþÓÚ2022ÄêµÄCell ProliferationÔÓÖ¾¡£¡£

ͼ1 ¿ÉÓÕµ¼¶àÐÑĿϸ°û·Ö»¯ÎªÔ˶¯Éñ¾ÔªÊÖÒյĽ¨Éè