¸÷ѧԺ£¨²¿£©ÍÅ×éÖ¯£º
ƾ֤¡¶¹²ÇàÍÅÒ¼ºÅÓéÀÖAPPίԱ»á¹ØÓÚ¿ªÕ¹2020ÄêÒ¼ºÅÓéÀÖAPP¡°»îÁ¦ÔÚϲ㡱Ö÷ÌâÍÅÈÕ¾ºÈü»î¶¯µÄ֪ͨ¡·µÄÏà¹ØÒªÇ󣬣¬£¬2020ÄêÒ¼ºÅÓéÀÖAPP¡°»îÁ¦ÔÚϲ㡱Ö÷ÌâÍÅÈÕ¾ºÈü»î¶¯ÓÚ10ÔÂ-11Ô¿ªÕ¹£¬£¬£¬È«Ð£¸÷¼¶ÍÅ×éÖ¯Î§ÈÆ¡°ÈÃÇà´ºÎª×æ¹úÕÀ·Å¡±Ö÷Ì⣬£¬£¬Á¬Ïµ³£Ì¬»¯ÒßÇé·À¿Ø¡¢¡¢¡¢¾öÕ½ÍÑÆ¶¹¥¼á¡¢¡¢¡¢¾öʤÖÜȫС¿µ¡¢¡¢¡¢Ñ§ÊõÁ¢Òì¡¢¡¢¡¢Éç»áʵ¼ù¡¢¡¢¡¢×ÔÔ¸·þÎñµÈ£¬£¬£¬×éÖ¯¿ªÕ¹Ö÷ÌâÏÊÃ÷¡¢¡¢¡¢ÐÎʽÐÂÓ±¡¢¡¢¡¢ÖØÔÚÁ¢Òì¡¢¡¢¡¢×¢ÖØÊµÐ§µÄÍÅÈջ210Ï£¬£¬ÓâÍòÃûÍÅÔ±ÇàÄê¼ÓÈëÆäÖУ¬£¬£¬¿ªÕ¹Ð§¹ûÏÔÖø¡£
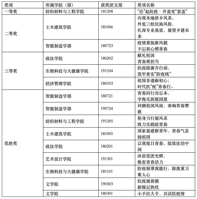
¾ÍÅÖ§²¿É걨¡¢¡¢¡¢Ñ§Ôº£¨²¿£©ÍÅ×éÖ¯ÍÆ¼ö£¬£¬£¬¹²ÓÐ72ÏîѧԺ£¨²¿£©ÓÅÒìÍÅÈջ½øÈëУ¼¶åàÑ¡£¬£¬£¬Á¬ÏµÊéÃæÆÀÉ󣬣¬£¬¾×ÛºÏÆÀÒ飬£¬£¬ÏÖ½«2020ÄêÒ¼ºÅÓéÀÖAPP¡°»îÁ¦ÔÚϲ㡱Ö÷ÌâÍÅÈÕ¾ºÈüÓÅÒìÍÅÈջÆÀѡЧ¹ûÐû²¼ÈçÏ£º

¹²ÇàÍÅÒ¼ºÅÓéÀÖAPPίԱ»á
2020Äê10ÔÂ29ÈÕ