Ϊ½øÒ»²½ÍØÕ¹Óë¸Û°Ä¸ßУº£ÏàÖú½»Á÷£¬¸»ºñѧÉúѧϰÂÄÀú£¬×÷ÓýѧÉúÈ«Çò»¯ÊÓÒ°£¬ÏÖ½«×éÖ¯ÎÒУѧÉú±¨Ãû¼ÓÈë¡°°ÄÃųÇÊдóѧ2024Äê¶È¹ú¼ÊÊî¼Ù°à¡±¡°°ÄÃÅÀí¹¤´óѧ2024Äê¡®Ò»¹úÁ½ÖÆ¡¯ÑÐϰӪ¡±¡£¡£¡£°´ÒªÇóÍê³ÉÏîÄ¿¿Î³Ì£¬ÎÞÎ¥¼ÍÎ¥¹æÇéÐΣ¬ÇÒ»ñµÃÖ÷Àí·½Ïà¹ØÖ¤ÊéµÄѧÉú£¬¿Éƾ֤ѧУѧÉúµÚ¶þ¿ÎÌÃѧ·ÖÈ϶¨¼°ÖÎÀí²½·¥£¬»ñµÃ0.3¸öµÚ¶þ¿ÎÌÃѧ·Ö¡£¡£¡£¼ÓÈëÏîÄ¿²»µÃÓ°ÏìÔÚУ¿£¿£¿Î³ÌÐÞ¶Á¼°¿¼ÊÔ¡£¡£¡£½«Ïà¹ØÏîÄ¿ÇéÐÎ֪ͨÈçÏ£º£º
Ò»¡¢¡¢¡¢°ÄÃųÇÊдóѧ2024Äê¶È¹ú¼ÊÊî¼Ù°àGSI
£¨Ò»£©¿Î³Ìʱ¼ä
2024 Äê 7 Ô 14 ÈÕ£¨ÖÜÈÕ£©ÖÁ 8 Ô 3 ÈÕ£¨ÖÜÁù£©£¬ÈýÖÜʱ¼äÄÚÑ¡ÔñÆäÖÐí§ÒâÒ»ÖÜ£¨ÆÚ£©£º£º
µÚÒ»ÆÚ£º£º7ÔÂ14ÈÕÖÁ7ÔÂ20ÈÕ
µÚ¶þÆÚ£º£º7ÔÂ21ÈÕÖÁ7ÔÂ27ÈÕ
µÚÈýÆÚ£º£º7ÔÂ28ÈÕÖÁ8ÔÂ3ÈÕ
£¨¶þ£©¿Î³ÌÖ÷Ìâ
ÊîÆÚ¿Î³Ì°üÀ¨ÆÏÓï¹ú¼ÒÉÌÒµ»î¶¯µÄ¿ªÕ¹¡¢¡¢¡¢Á¢ÒìÉè¼Æ¡¢¡¢¡¢È˹¤ÖÇÄÜÓ¦Óᢡ¢¡¢Éç»áÊÂÇé·»¡¢¡¢¡¢Î¢¹Û¾¼ÃѧµÈºá¿ç·¨Ñ§¡¢¡¢¡¢½ÌÓýѧ¡¢¡¢¡¢½ðÈÚѧ¡¢¡¢¡¢ÈËÎÄÉç»á¿ÆÑ§¡¢¡¢¡¢Êý¾Ý¿ÆÑ§µÈѧԺ¿ªÉèµÄ27Ãű¾¿ÆÉú¡¢¡¢¡¢Ë¶Ê¿Éú¿Î³Ì£¬ËùÓÐ¿Î³Ì½Ô¿ÉÆ¾Ö¤ÏêϸÐèÇó¶¨Ïò¶¨ÖÆ£¬½Ó´ý×Éѯ¡£¡£¡£
Ïêϸ¿Î³ÌÏê¼û¸½¼þ2ºÍ3¡£¡£¡£
£¨Èý£©ÉÏ¿ÎËùÔÚ
°ÄÃųÇÊдóÑ§Ð£ÇøÄÚ¡£¡£¡£
£¨ËÄ£©¿Î³ÌÓöÈ
ÿ¿Î³ÌÿѧԱ 7000 ¸Û±Ò£¬°üÀ¨£º£º
1. ѧÊõ¼°×¨Òµ¿Î³Ì
2. ²Î·Ã¼°ÌåÑéѧϰ
3. °ÄÃŽÓËÍ»ú·þÎñ
4. ¿ª¿ÎÒÇʽÓë½á¿ÎÒÇʽ
5. ½Ó´ýÍíÑç
6. °Ä³Ç´óÇ©·¢µÄ½á¿ÎÖ¤Êé
7. °Ä³Ç´óËÞÉá
£¨ÉÏÊöÊշѱê×¼²»°üÀ¨¡°»ùÓÚ AI È˹¤ÖÇÄܵÄÓïÑÔ²âÊÔºÍÆÀ¹À£Ä¿½ñºÍδÀ´µÄÌôÕ½Óë»úÔµ¡±¿Î³Ì£©
£¨Î壩סËÞ
ÔÚ°ÄÃųÇÊдóѧ 24 Сʱ°²±£Ñ§ÉúËÞÉá¡£¡£¡£·¿ÐÍΪÁ½µ½ÈýÈËÊÀ¡£¡£¡£
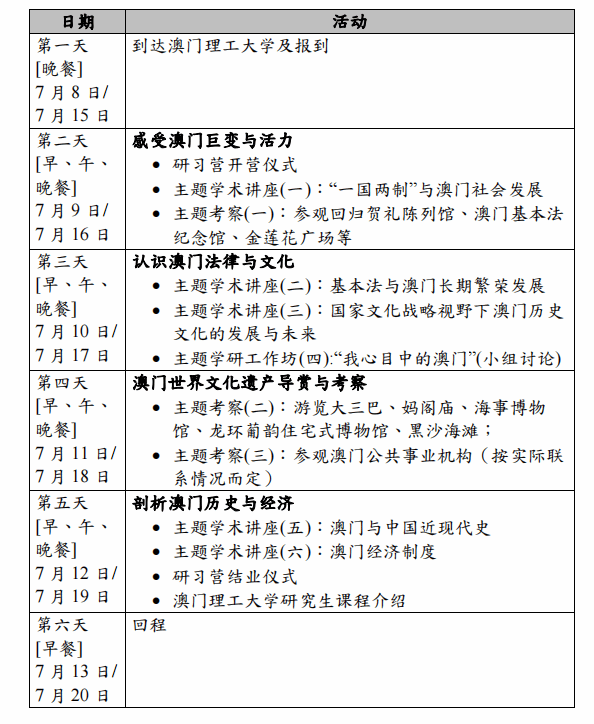
¶þ¡¢¡¢¡¢°ÄÃÅÀí¹¤´óѧ2024Äê¡°Ò»¹úÁ½ÖÆ¡±ÑÐϰӪ
£¨Ò»£©»î¶¯ÌØÉ«
1. ÍØÕ¹¸°°ÄÃŽ»Á÷ÑÐϰƽ̨£¬ºñÖ²ÄÚµØÑ§×Ó¼Ò¹úÇ黳£»£»£»
2. Ç××Ô¸ÐÊܰÄÃŻعé׿¹úºóµÄÀúÊ·ÐԾޱ䣬¸ü¶àÏàʶ¡°Ò»¹úÁ½ÖÆ¡±ÔÚ°ÄÃŵÄÀÖ³Éʵ¼ù£¬¸ü¶àÃ÷È·¡°Ò»¹úÁ½ÖÆ¡±ÓëʵÏÖÖлªÃñ×åΰ´óÔÙÆðÖйúÃεÄÄÚÔÚÁªÏµ£»£»£»
3. ¸üºÃÊìϤ°ÄÃÅÔÚÖйú½üÏÖ´ú×ßÏòÌìÏÂÖÐµÄÆæÒì×÷Óã¬ÒÔ¼°¶ÔÖÐÎ÷ÎÄ»¯½»Á÷µÄÔö½ø×÷Ó㻣»£»
4. ¸ü¶àÖªÏþ°ÄÃÅ»ù±¾·¨¶Ô¼á³Ö°ÄÃŲýÊ¢Îȹ̵İü¹Ü×÷Óã¬ÒÔ¼°°ÄÞ¼ÃÖÆ¶È¶Ô°ÄÃŹ¤Òµ¿ªÕ¹µÄÖúÍÆ×÷Ó㻣»£»
5. ÂÃÐлù±¾¸Ù¼ÍÄî¹ÝµÈ°®¹ú°®°Ä½ÌÓý»ùµØ£¬¸ü¶à¸ÐÎò°ÄÃÅÓë׿¹úϸÃÜÏàÁ¬µÄÔËÆøÅäºÏÌå¹ØÏµ£»£»£»
6. ÓÎÀÀ´óÈý°Í¡¢¡¢¡¢Âè¸óÃíµÈÀúʷʤ¾°ÊÂÒµ¼°ºÚɳº£Ì²£¬¼øÉͰÄÃÅÌìÏÂÎÄ»¯ÒŲúºÍÆÏÊ½Æø¸ÅÐÞ½¨ÒÔ¼°°ÄÃŰ˾°Ö®Ò»µÄ ¡°ºÚɳ̤ÀË¡±£»£»£»
7. ÌáÉý¼ÓÈëÕߵijöÐÐ×ÔÀí¡¢¡¢¡¢×ÔÎÒÖÎÀí¡¢¡¢¡¢ÍŶÓÏàÖú¡¢¡¢¡¢ÊÓ²ì˼Ë÷µÈ×ÛºÏÄÜÁ¦£¬ÔöǿͶÉíÇ¿¹ú½¨ÉèµÄÔðÈθкÍʹÃü¸Ð£»£»£»
8. Ïàʶ°ÄßߵȽÌÓý¼°ÌåÑé°ÄÃŵĴóѧÉúÑÄ¡£¡£¡£
£¨¶þ£©»î¶¯°²ÅÅ£¨ÈôÓÐ΢µ÷£¬ÒÔÏÖʵ°²ÅÅΪ׼£©

£¨Èý£©»î¶¯Óöȼ°ËµÃ÷
1. ÏîÄ¿ÓöÈΪ°ÄÃÅÔª6,000/ÈË£¬ÐëÓÚ2024Äê5ÔÂ15ÈÕ»ò֮ǰ°´°ÄÃÅÀí¹¤´óѧָ¶¨µÄ·½Ê½¸¶¿î¡£¡£¡£
2. ÓöȰüÀ¨ÑÐϰӪÖ÷Ìâ½²×ù·Ñ¡¢¡¢¡¢»î¶¯·Ñ¡¢¡¢¡¢ÂÃÐзѡ¢¡¢¡¢ÔÚ°ÄÃÅÑÐϰʱ´úסËÞ·Ñ£¨Èëס´óѧËÞÉᣩ¡¢¡¢¡¢Ö¸¶¨ÉÅʳ¡¢¡¢¡¢ÎÄ»¯µ¼ÉÍ¡¢¡¢¡¢ÂÃÐÐ»î¶¯Éæ¼°ÓóµµÄ´ó°Í·Ñ¡£¡£¡£
3. ÓöȲ»°üÀ¨À´°Ä¼°Àë°ÄµÄ¿ç¾³½»Í¨·Ñ¡¢¡¢¡¢°ìÀíÂÃÓÎÖ¤¼þ¼°/»òǩ֤Óöȡ¢¡¢¡¢ÂÃÓΰü¹Ü¡¢¡¢¡¢×ԷѻÒÔ¼°¸öÈËÏûºÄ¡£¡£¡£Òò¸öÈËÔðÈÎÒýÖÂÖ®Ëð»µÅâ³¥¡¢¡¢¡¢Òò¸öÈ˾À·×ÒýÖÂÖ®ÔðÈμ°Åâ³¥µÈÒ»ÇпªÖ§ÓɼÓÈëÕß×ÔÐге±¡£¡£¡£
Èý¡¢¡¢¡¢ÉêÇëÌõ¼þ
1.ÕûÈÕÖÆ±¾¿ÆÉú¡¢¡¢¡¢Ñо¿Éú£¬ÐëÄêÂú18ÖÜËê¡£¡£¡£
2.×ñ¼Í×ñ·¨£¬×Ô¾õά»¤¹ú¼ÒÐÎÏóºÍѧУÐÅÓᣡ£¡£
3.Æ·µÂÆ·Öʺã¬ÉíÐÄ¿µ½¡£¬ÄÜ˳ËìÍê³ÉѧϰʹÃü¡£¡£¡£
ËÄ¡¢¡¢¡¢±¨Ãû·½Ê½¼°×¢ÖØÊÂÏî
1. ±¨ÃûÕßÐëÌá½»±¨Ãû±í¡¢¡¢¡¢Éí·ÝÖ¤¼°ÂÃÓÎÖ¤¼þ¸±±¾£¨ÓÐÓÃÆÚ±ØÐèÓɳö·¢ÈÕÆÚÆð¼Æ×îÉÙÉÐÓÐ6¸öÔ£©¡£¡£¡£
2. ½ö½ÓÊÜÓÚ2024Äê7ÔÂ8ÈÕÒÑÄêÂú18ÖÜËêÈËÊ¿±¨Ãû¡£¡£¡£
3. ¼ÓÈëÕßÐë×ÔÐаìÀíÂÃÓÎÖ¤¼þ¼°/»òǩ֤ÊÖÐø¡¢¡¢¡¢°²Åſ羳½»Í¨¡¢¡¢¡¢¹ºÖúÏÊʵÄÂÃÓΰü¹Ü¡£¡£¡£
4. ¼ÓÈëÕßÔÚ¼ÓÈëÑÐϰӪʱ´ú±ØÐè×¢ÖØ¸öÈËÐÐΪ/¼ÍÂÉ£¬×ñÊØ°ÄÃÅÍâµØÖ´·¨¡¢¡¢¡¢´óѧÏà¹Ø»®¶¨£¬²¢×ñ´ÓÊÂÇéÖ°Ô±µÄÖ¸ÒýºÍ°²ÅÅ£»£»£»Î¥¹æÕß½«Ðë³Ðµ±ÓйØÔðÈΡ£¡£¡£
6. Ö÷Àíµ¥Î»±£´æ¶Ô»î¶¯Ö®Ð޸ġ¢¡¢¡¢±ä»»¼°×÷·ÏµÄȨÁ¦¡£¡£¡£
7.±¨Ãû²½·¥£º£º
ÇëÈçʵÌîд¸½¼þ¡¶Ò¼ºÅÓéÀÖAPPѧÉú¸°¹ú£¨¾³£©Íâ½»Á÷ÉêÇë±í¡·£¬ÒÔ¼°Ïà¹ØÏîÄ¿±¨ÃûÉêÇë±í£¬µç×Ó±í¸ñÌá½»µ½Ö¸¶¨ÓÊÏäwyuohmta@163.com£¬ÓʼþÇë×¢Ã÷¡°ÐÕÃû+ÏîÄ¿Ãû³Æ¡±£»£»£»Ö½Öʱí¸ñÌá½»µ½ÄÏÖ÷Â¥619¸Û°Ą̈ÊÂÎñ°ì¹«ÊÒ¡£¡£¡£±¨Ãû×èֹʱ¼äΪ2024Äê4ÔÂ12ÈÕ¡£¡£¡£
Îå¡¢¡¢¡¢×Éѯ·½Ê½
3296356 ÁÖÏÈÉú¡¢¡¢¡¢ÁºÏÈÉú
¸Û°Ą̈ÊÂÎñ°ì¹«ÊÒ
2024Äê3ÔÂ28ÈÕ