壹号娱乐APP

学生事情部
部分首页dhfgf部分概况dhfgf头脑教育dhfgf学风建设dhfgf步队建设dhfgf资助事情dhfgf学生社区dhfgf就业事情dhfgf心理事情dhfgf规章制度
学生事务
loading
menu_right
目今位置: 部分首页>>学生事务>>学生宿舍>>正文

关于增强宿舍内务卫生和纪律检查的通知
2014-03-17 00:00  

全体住宿生:

为进一步改善宿舍卫生情形和维护宿舍秩序,,,克日起,,,宿管科将组织职员增强宿舍卫生和纪律巡查,,,请各人亲近配合事情职员的检查事情,,,配合营造优异的宿舍生涯情形。谢谢各人!

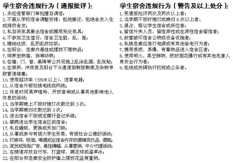
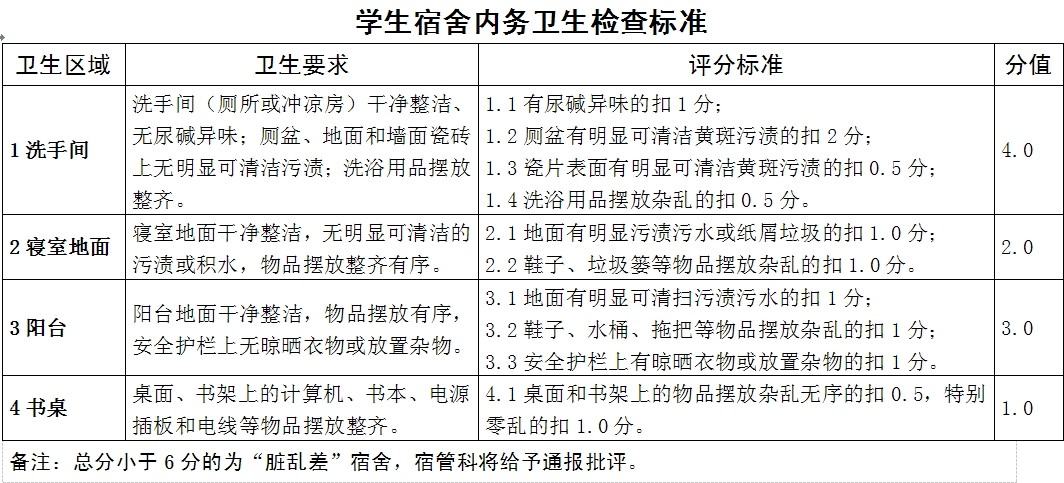
卫生、、、纪律检查标准如下:

壹号娱乐app官网(中国)官方版下载

壹号娱乐app官网(中国)官方版下载

WORD通知文本下载:关于增强宿舍内务卫生和纪律检查的通知

关闭窗口

 

Copyright 2012壹号娱乐APP学生事情部 All Rights Reserved 粤ICP备15096031号

联系电话:0750-3296251 E-mail: xgb@wyu.edu.cn



【网站地图】